

Unless otherwise noted, all scripture quotations are from the
King James Version of the Bible - Public domain.
Copyright © 2013 by Bishop Tudor & Pastor ChiChi Bismark and Tudor Bismark Ministries.
All rights reserved
Contact Information
Tudor Bismark Ministries
P. O. Box 58966, London, SE6 9HB.
Phone: 03330 8 TUDOR (0333 0888 367)
+44 (0) 20 8461 2414
Email: Mail@TudorBismark.org.uk
www.tudorbismark.org.uk
ISBN: 9781483525785
Printed in the United States of America by Tudor Bismark Ministries

Bishop Tudor Bismark
Bishop Bismark is an Apostle to the nations. Since 1989, he has served as apostolic covering for ministries all over the world. He and his wife, Pastor ChiChi Bismark, are founders of Jabula – New Life Ministries and serve as the senior pastors of New Life Covenant Church in Harare, Zimbabwe. Bishop Bismark also serves as the Chairman of the Council of African Apostles, a wholly African initiative to bring the apostolic voice of the African church to African issues.
Bishop Bismark has a passion to see people empowered and awakened to their God-ordained destiny. As a proponent and firm believer in the advancement of the Kingdom of God in the earth as a tangible reality, he is a well sought after itinerate speaker who carries a current and relevant word of God.

Pastor ChiChi Bismark
Pastor ChiChi Bismark and her husband, Bishop Tudor Bismark, are the founders of Jabula – New Life Ministries and senior pastors of New Life Covenant Church in Harare, Zimbabwe. Her sincere heart for people and her desire for the manifestation of the power of the Word of God in the earth have positioned her as a credible minister. Pastor ChiChi is an intercessor, a prophet, a teacher and an encourager to the body of Christ globally.
Pastor ChiChi and Bishop Bismark have been married for over thirty years and have been blessed with four boys. As an avid reader, seeker of information and a possessor of revelation knowledge, Pastor ChiChi will minister to your present need, challenge your boundaries and encourage you to increase in faith.
SECTION 1 – High Power Spirits
SECTION 2 – Spiritual Warfare
SECTION 3 – The Power of Prayer
SECTION 4 – How To Begin Prayer Meetings In Our Churches
SECTION 5 – The Call To Arms
REFERENCES
PSALM 149
King James Version (KJV)
– Psalm 149:1-9
1 Praise ye the LORD. Sing unto the LORD a new song, and his praise in the congregation of saints. 2 Let Israel rejoice in him that made him: let the children of Zion be joyful in their King. 3 Let them praise his name in the dance: let them sing praises unto him with the timbrel and harp. 4 For the LORD taketh pleasure in his people: he will beautify the meek with salvation. 5 Let the saints be joyful in glory: let them sing aloud upon their beds. 6 Let the high praises of God be in their mouth, and a two-edged sword in their hand; 7 To execute vengeance upon the heathen, and punishments upon the people; 8 To bind their kings with chains, and their nobles with fetters of iron; 9 To execute upon them the judgment written: this honour have all his saints. Praise ye the LORD.
The Message (MSG)
– Psalm 149:1-9
1-4 Hallelujah! Sing to GOD a brand-new song, praise him in the company of all who love him. Let all Israel celebrate their Sovereign Creator, Zion’s children exult in their King. Let them praise his name in dance; strike up the band and make great music! And why? Because GOD delights in his people, festoons plain folk with salvation garlands! 5-9 Let true lovers break out in praise, sing out from wherever they’re sitting, Shout the high praises of God, brandish their swords in the wild sword-dance— A portent of vengeance on the God-defying nations, a signal that punishment’s coming, Their kings chained and hauled off to jail, their leaders behind bars for good, The judgment on them carried out to the letter and all who love God in the seat of honor! Hallelujah!
As an observation, in the past 30 years from the early 1980s, when the terminology “Spiritual Warfare” EMERGED, some from the teachings and practices of Dr. Cho in Seoul Korea and some from Frank Peretti’s series of books “This Present Darkness” and “Piercing The Darkness”, prayers where made into the “10-40” window (a geographic place on the World map of those respective longitudes and latitudes). SO MANY MINISTRIES GLOBALLY targeted this region with prayer, and we have seen, in some cases, significant results.
In some cases, High Power Spirits were challenged directly through intercession for the first time in History, and in some cases the first time in thousands of years. It appears that in some cases, the High Power Spirits actually transferred to the source of the attacks against them. They transferred their nature and their culture and, over the last few decades, have become entrenched in Christian Nations that stood against them. It is therefore absolutely necessary to raise-up strategic intercession and warfare prayers to battle these High Power Spirits. It is also important to note that many “high power spirits” are now becoming more and more visible, and aggressive.
There are, in scripture, names of significant evil spirits that controlled nations for centuries. Some became known as the God of said Nation.
In 1 Kings 11, Molech, Chemosh and Ashteroth are each ascribed to a nation. These CONTROLLING spirits are High Power Spirits. Many of the named spirits in the scriptures reveal the Assignment, the Characteristics and the Nature of that spirit. Also the Culture / Behavior of the spirits can be identified in the culture of a Nation and in the conduct of its leaders and citizens.
The Agenda of the Demonic world is to totally enslave and to dominate the earth and its inhabitants. This network of evil will not permit the Kingdom of God and the Nature of Jesus Christ to take root and manifest in the earth. The only way to deal with the Demonic world is through “Spiritual Warfare”. It is inevitable and necessary.
There are significant spiritual battles throughout the scripture that show Spiritual Powers of high rank involved to influence and control a nation. These encounters reveal the very powerful Spirits that will not move by simple prayers or general requests to God. Jesus emphasized that there is a level that can only be moved by Prayer and Fasting. He called it “This Kind” (Matthew 17.21).
Daniel encountered the Princes of Persia and Grecia (Daniel 10:20). In chapter nine he engages the spirit world through INTENSE prayers and fasting. Daniel was a disciplined man of prayer (Daniel 6:10-11). He prayed 3 times a day as was his culture. This prayer culture was NOT adequate to displace the Principalities of the Region. It took another level of prayer and fasting to activate angelic intervention and to engage in warfare to dislodge the demonic leadership in that kingdom.
There is a hierarchical structure of the Demonic spirit World lead by Lucifer, Satan – one individual who is not omniscient, not omnipresent and not omnipotent like God, but he is on the top as leader. He has immediately under him Kings/Princes called “the false Trinity”, generally thought to be the fallen angels Jezebel, Anti-Christ and Death and Hell, serving as his leaders. The Demonic world is very aware of authority, power and order and adhere in a regimented commitment to the chain of command and the line of authority structure.
Kingdoms in the Heavenlies
Kingdom Of The Air
Occult Kingdom Of The Earth
Water Occult Kingdom
Occult Kingdom Of Fire
There are many spiritual beings in the heavenly realms, which may be godly or ungodly. These beings have been given authority by God from their creation, and they have designated domains and spheres in which they function. They control geographical areas, and their arenas of influence determine the successes of a prince in controlling the majority of the persons within that place. Demons seek a body to inhabit. This also has to do with the ferocity and power of that prince.
The following are possible descending levels of satanic authority. These authorities can be set over cultures, nations and regions of the earth. They can be behind natural and supernatural government.
There are Chief Kings and Chief Princes, and under them are Kings and Princes who rule various geographical and spiritual areas. There are kingdoms, In Genesis 18, Abraham has an encounter with God, Michael and Gabriel. Abraham engages God in intercession for Sodom and Gomorrah while the Archangels travel to the cities to unleash judgment on the city. The cry from the city had brought attention to the heavenly council, so much so that the Chief Council members had to act. Abraham’s prayer released a street battle in the city of Sodom. This running battle in the street was with the Arch Angels and the dominant Spirits in that city (Genesis 19).
Moses engages a major battle with Pharaoh and his “strongmen” Jannes and Jambres (2 Timothy 3:8). These two legendary wizards of Pharaoh “withstood Moses” by imitating “with their enchantments” the works of Moses and Aaron. These men were magicians, sorcerers and spirit mediums. Exodus tells us that they were defeated (Exodus 7:11, 8:19, 9:11).
According to rabbinical tradition, they were also the two chiefs of the magicians at the court of Pharaoh who foretold the birth of Moses, “the destroyer of the land of Egypt,” thereby causing the cruel edicts of Pharaoh. They said to Moses when he performed his miracles with the water and the rod: “Dost thou wish to introduce magic into Egypt, the native land of the magic art?” They would fly up into the air and make themselves invisible. (Zohar, Bala
, 194; comp.). This warfare was brutal – so much so that God elevated the status of Moses to that of a God (Exodus 7.1).
Elijah and Jezebel have a significant series of skirmishes, running battles from 1 Kings 17 to 21. The showdown on Mount Carmel was a manifestation of a major war in the heavens against the powers of the heavens. (This will be discussed later in the warfare section of this summit).
Satan entered Judas (Luke 22:3) and battles Jesus from the time he was at Gethsemane until the time when guards were placed across the front of his tomb. principalities, powers and dominions, which are administered by Kings and Princes. Every Country and its demarcations, whether States, Provinces or Counties, is ruled by demonic structures. For example, each state in the United States is ruled over by a prince. Any demon “prince” in authority will direct how many spirits are to attack, and how sustained the attack is to be on an individual, a family, a church and even a Nation.
Principalities – Powers – Rulers – Wickedness
The Chain Of Command In The Demonic Realm
Satan, Lucifer, Devil
Devil means accuser or slanderer. Satan is the ancient serpent, the perpetual accuser and the murderer of the saints. He is revealed in an unholy trinity made up of the mythical accuser (dragon), the Antichrist (beast) and the spirit of false religion. Satan is the hostile opponent. Satan is Prince of Demons. The chief of the fallen angels is an archangel. (It is also believed that Satan was a Seraph that had twelve wings, and Ezekiel says he was a Cherub). He has at least forty names given in Scripture:
Abaddan
Accuser Of Brethren
Adversary
Angel of the Abyss
Angel of Light
Anointed Cherub
Antichrist
Apollyon
Authority Of Darkness
Beelzebub
Belial
Charmer
Condemner
Covering Cherub
Crooked Serpent
Day Star
Deceiver
Destroyer
Devil
Great Red Dragon
Enemy
Evil One
Father Of Lies
God Of This Age
God Of This World
He Who is in the World
King
King Of Babylon
King Of Tyrus
Leviathan
Liar
Lucifer
Murderer
Oppressor
Piercing Serpent
Prince Of The Power Of The Air
Prince Of This World
Ruler Of Authorities Of Air
Roaring Lion
Ruler Of Demons
Ruler Of This World
Satan
Son Of The Morning
Tempter
Thief
Wicked One
Wolf




The Demonic Kingdoms / The Satanic Cosmos
The Generals or Kings under Lucifer are said to be Jezebel, Anti-Christ, Death and Hell, “the unholy trinity”. We will now examine the characteristics / traits of these ruling authorities in order to design and craft strategic prayers and warfare against these structures and this well organized network.
1. Spirits under the control of Jezebel - Isaiah 47:8; Revelation 12:1-11
The ruling spirit under Jezebel is DECEPTION.
Four downward steps: pride, rebellion, deception, and perversion.
The Jezebelic chain has often been established through the generations and familiar spirits, follow the generations, waiting for a chance to strike. Assigned spirits enslave people for their entire lives, and establish generational bondage through legal channels. This list reveals the “web” of demonic occupation.
Addictions, adultery, arrogance, broken marriages, charms, deception, divination, domination, drugs, fear, radical feminism, filthiness (of the spirit and the flesh), fornication, free love, frigidity, hatred, harlotry, heresies, homosexuality, idolatry, incest and indecency (comes as result of a curse from a previous generation involved in idolatry), jealousy, lasciviousness, lust, unclean thoughts, masturbation, occultic things, perverted sexual acts, oral sex, false religion and heresies (e.g. Mormonism, Jehovah’s Witnesses, Children of God), pride, sorcery, schizophrenia, spiritism, spiritual blindness (e.g. Freemasonry, Mormonism), spirit of religion, witchcraft (i.e. domination), lying, blasphemy, covetousness, humanism.
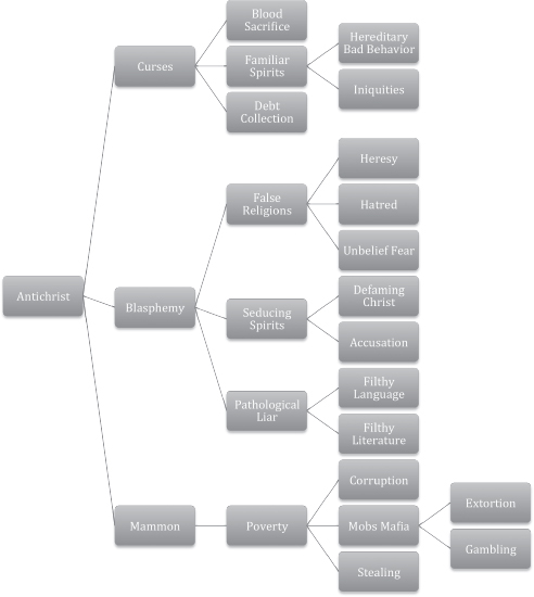
2. Antichrist - 1 John 2:18; 2 Thessalonians 2:3-8
Groupings of spirits - (Galatians 5:20-21; Ephesians 5:4)
Spirits of abortion, anger, bitterness, blasphemy, corrupt communications, curses, dissension, drunkenness, envy or hatred, fear, filthy language, frigidity, lack of faith, lying, malice, nightmares, outbursts of wrath, poverty, rebellion, spirits of wretchedness, rejection, selfish ambitions, stealing, strife, torment, unbelief, unforgiveness.
Manifestations: Sleepiness, yawning, various kinds of infirmity that respond slowly to prayer.
3. Spirit of Death and Hell - Revelation 20:13-14
Groupings of spirits: Curses such as frequent accidents, succession of deaths in families. Remember to reverse the curse, “Bless those who curse you, bless and curse not.” (Matthew 5:44)
Murder, Sickness, pain, plagues on Christians, breathing problems, guilt, condemnation (e.g. Luke 13:11 - woman bound by spirit of infirmity).
Results: Guilt, torment of hell, prison, physical infirmities, spirit of stupor, lung difficulties, fear of death, sorrow, regrets, hopelessness, loneliness, darkness, depression and fear.
The Fallen Angelic Network – Hebrews 12:22
There are many millions of fallen angels – too innumerable (myriads, countless, indefinitely large numbers, enormous, multitudinous) hosts of angels (Revelation 5:11, 12:4).
Demons may have come from a Pre-Adamic Race but there is no scriptural reference that can be found to prove where demons came from conclusively. Demons say that they are demons and not fallen angels. They do not have to tell where they came from apparently. Some interesting scriptures are Matthew 25:41, II Peter 2:4 and Jude 6. There is no indication that angels are demons.
Satan is Chief of Staff of his army. The fallen angels are his officers. The demons are his soldiers.
Human Ranks Reflect Spiritual Authority
Roman System of Ranks and Order – Matthew 8:5-13
8 The centurion answered and said, Lord, I am not worthy that you should come under my roof: but speak the word only, and my servant shall be healed. 9 For I am a man under authority, having soldiers under me: and I say to this man, Go, and he goes; and to another, Come, and he comes; and to my servant, Do this, and he does it.
Centurion = Century = 100 Men
Line Up – Authority Works Vertically, Not Horizontally
There are 10 Men in the line-up of Roman authority, and the Centurion had 7 levels of Leadership over him. Also there are listed below, functions within some authority structures, answerable within that level of authority. The Centurion has 100 MEN under his leadership and authority. The Centurion had OVER HIM: