




© Universidad Nacional de Colombia, Sede Manizales
Facultad de Ingeniería y Arquitectura
© Dirección de Investigación y Extensión, Sede Manizales
© Editorial Universidad Nacional de Colombia
© Autor
Julio Fernando Salamanca Pinzón
Primera edición, 2015
ISBN 978-958-775-326-4 (digital)
Colección Arquitectura, Hábitat y Urbanismo
Edición
Editorial Universidad Nacional de Colombia
www.unal.edu.co
direditorial@unal.edu.co
www.fia.unal.edu.co
www.editorial.unal.edu.co
Coordinador editorial: Pablo Emilio Daza Velásquez
Diseño de la colección:
Ángela Pilone Herrera
Prohibida la reproducción total o parcial por cualquier medio
sin la autorización escrita del titular de los derechos patrimoniales
______________________________________________________________
Catalogación en la publicación Universidad Nacional de Colombia
Salamanca Pinzón, Julio Fernando, 1955-
Prefactibilidad de proyectos arquitectónicos / Julio Fernando Salamanca Pinzón –
primera edición -- Bogotá : Universidad Nacional de Colombia (Sede Manizales).
Facultad de Ingeniería y Arquitectura. Escuela de Arquitectura y Urbanismo, 2015
102 páginas : ilustraciones - (Arquitectura, Hábitat y Urbanismo)
Incluye referencias bibliográficas
ISBN: 978-958-775-325-7 (papel) -- ISBN: 978-958-775-327-1 (IBD)
-- ISBN: 978-958-775-326-4 (digital)
1. Arquitectura - Administración 2. Arquitectura - Diseños y planos - Costos
3. Estudios de factibilidad I. Título II. Serie
CDD-21 720.68 / 2015
Propuestas para desarrollar proyectos inmobiliarios surgen constantemente. “Gestar" un proyecto es sin duda el sueno de todo prolesional recién egresado, pero es también la preocupación constante de la empresa consolidada con muchos anos de experiencia. Sin embargo, la mayoría de esas iniciativas se quedan por el camino y muy pocas son las que vemos finalmente como realizaciones arquitectónicas. Un importante bagaje de conocimientos técnicos, en materia de construcción, es necesario para realizar un proyecto inmobiliario pero, a la par, es indispensable conocer los temas relacionados con la gestión; ahí se juega la posibilidad de realizar el proyecto. El análisis de la coyuntura del sector es de vital importancia para su éxito. El estudio de los ciclos de la construcción y su seguimiento debe ser la preocupación central del empresario.
La lase de formulación es el momento en el cual se toman las grandes decisiones del proyecto, y se establecen su derrotero y estrategias en materia de gestión financiera, técnica y comercial. Es el momento para delinear y definir el proyecto. Todas las figuras de manejo del proyecto deben establecerse en este punto, pues de ellas dependerán los resultados finales. Igualmente aquí se establecen los parámetros de diseño (arquitectónico, estructural, eléctrico, etc.) que serán la pauta para los diferentes disenadores. La actividad central es la elaboración del estudio de prelactibilidad, y en la evaluación financiera de esta actividad confluyen todos los planteamientos del proyecto.
El planeamiento o formulación de un proyecto inmobiliario supone conocer el manejo de los componentes que será necesario poner en juego para su realización. El proyecto engloba todas las actividades requeridas para generar nuevos bienes inmuebles, lo que implica actividades de orden técnico, financiero, comercial y jurídico, y como tal es una simulación de su desarrollo. Esto ubica al gestor de proyectos en la vía del trabajo interdisciplinario, para así lograr las sinergias imprescindibles para el éxito del proyecto.
Mediante la presentación de la metodología para el estudio de prefactibilidad, el presente trabajo se convierte en una sistematización del conjunto de prácticas de gestión financiera, técnica y comercial más frecuentemente utilizadas en Colombia para el desarrollo de los proyectos de construcción de inmuebles con destinación comercial, presentándolas a los gestores de proyectos en forma ordenada y estructurada.
La observación del desarrollo del sector de la construcción en las sociedades occidentales, se ha dado históricamente por transiciones sucesivas entre modelos de gestión que parten de la práctica de la construcción directa, conocida como “construcción por administración”, en la que el promotor o propietario, en aras de lograr la máxima economía de recursos, realiza la construcción del proyecto por sí mismo sin recurrir a la figura de un constructor. De allí se pasa a las modalidades de construcción por “administración delegada”, construcción por “precios unitarios”, “subcontratación” de partes de la construcción, finalizando en los modelos “llave en mano”, de los cuales apenas se comienza a hablar en Colombia. Aparte de la construcción directa, todas las figuras suponen ceder parte de las utilidades a uno o varios subcontratistas. Este camino se evidencia tanto en las sociedades en su conjunto como en el interior de las empresas del sector.
El avance entre un modo y otro de hacer las cosas es lento, pues supone la asimilación de las lecciones del anterior y la imaginación del nuevo. Esta forma creativa de formular un nuevo modelo de gestión alberga un proceso, casi siempre inconsciente, de conceptualización del camino recorrido. Las organizaciones y las empresas gastan tiempos considerables en comprender la esencia de su quehacer, su problemática, su manera particular de afrontar los problemas, sus ventajas e inconvenientes. El esluerzo conceptual, al dilucidar la realidad, señala caminos y con seguridad ahorra tiempo y dinero, a la vez que proporciona bases firmes desde las cuales entablar procesos de translerencia de tecnología.
Definitivamente el desarrollo se construye desde las definiciones. Una definición acertada es garantía de un camino exitoso y viceversa: la falta de claridad en los conceptos, más temprano que tarde, se convierte en un obstáculo para el desarrollo. Se propone aquí una serie de reflexiones en tomo a temas clave de la gestión de proyectos inmobiliarios, como fruto de la reflexión nacida del contacto con numerosas empresas del sector.
El proyecto
Cada proyecto inmobiliario es único. Se construye sobre un lote de terreno que también es único. Sus características físicas: topografía (geología, accesibilidad, asoleamiento, visuales, clima, etc.), asi como el contexto social y comercial al cual debe corresponder, hacen que cada construcción sea un objeto único. Las necesidades de los propietarios, las tendencias del mercado, los recursos disponibles y la creatividad de los diseñadores generan una respuesta única frente a las condiciones o determinantes del proyecto. Tradicionalmente, al hablar de proyecto en la industria de la construcción se sobreentiende que el término se refiere a una obra de construcción. Esto es así en la mayoría de los casos, aunque para otras personas proyecto significa inequívocamente “los planos" y, para otras más generosas, proyecto se refiere al diseno arquitectónico. Se utiliza la expresión “estudios y proyectos" para referirse a la documentación de tipo planimétrico requerida para llevar a cabo la construcción. Cada uno de los especialistas participantes entenderá por proyecto su propio producto y, a su vez, el inversionista verá todo este conjunto de actividades como una oportunidad de obtener rentabilidad para sus recursos, a lo cual se referirá como “proyecto de inversión".
Desde el punto de vista conceptual conviene aclarar la cuestión, para lo cual nos es útil la siguiente definición tomada de la Guía al cuerpo de conocimientos de la administración de proyectos del Project Management Institute (PMI).
Las organizaciones trabajan. El trabajo generalmente involucra operaciones o proyectos, aunque las dos se puedan traslapar...
...las operaciones y los proyectos difieren principalmente en que las operaciones son sucesivas y repetitivas mientras que los proyectos son temporales y únicos. Un proyecto por lo tanto puede ser definido en términos de sus características distintivas —un proyecto es una tarea temporal desarrollada para crear un producto o servicio único. Temporal quiere decir que cada proyecto tiene un comienzo definitivo y una terminación definitiva.
Unico quiere decir que el producto o servicio es diierente de alguna manera distintiva de todos los proyectos o servicios similares. Los proyectos son desarrollados mediante operaciones llevadas a cabo en todos los niveles de la organización (Project Management Institute [PMI], 1996).
En relación con los proyectos de construcción, es difícil imaginar líneas de montaje en serie del tipo que encontramos por lo general en una fábrica de producción industrial. Esto es posible solamente en la producción de ciertos insumos de construcción o de partes de una edificación, pero cuando se trata de producir un nuevo bien inmueble su ejecución se convierte en un proceso que comprende el ensamblaje de miles de partes, la elaboración de otras en el sitio de los trabajos y, la realización previa de unos disenos destinados específicamente al sitio de construcción. La obra se va conformando poco a poco in situ y es única e irrepetible. Si aunamos esta reflexión a la cita del PMI, encontraremos la razón por la cual la construcción se mueve esencialmente por “proyectos". Visto de esta manera, todo el conjunto de actividades de la obra o construcción es solamente una más de las actividades requeridas por “el proyecto". Es sin duda la que consume la mayor parte de los recursos y a la cual se le otorga, por tanto, más importancia, pero definitivamente el término “proyecto" se debe reservar para el significado anterior. El proyecto inmobiliario se inicia con la búsqueda o consecución de un terreno, pasa por la elaboración de los estudios y proyectos técnicos, la ejecución de la obra, incluye las labores de comercialización y termina con la entrega a los usuarios finales, la atención de las posventas y la liquidación de las obligaciones y contratos que hayan sido contraídos por el proyecto.
La primera distinción consiste entonces en diferenciar el proyecto inmobiliario, entendido como el conjunto de actividades necesarias para generar nuevos bienes inmuebles, del proyecto de construcción, el cual se refiere únicamente a la actividad que tiene como finalidad la materialización del proyecto.
Tipos de proyectos en la construcción
Diferentes tipos de proyectos requieren diferentes formas de gestión, por consiguiente es difícil pretender una guía de tipo general. La definición del alcance del presente documento precisa elaborar una taxonomía de los proyectos en el medio. Tal discusión es abordada a partir de contribución al Producto Interno Bruto (PIB) de las diferentes actividades que se dan dentro del sector y de la clasificación que se utiliza para ello. Se intenta establecer un orden de prioridad que arroje luces sobre las actividades constructoras de mayor impacto dentro de la economía. Al criterio meramente monetario se han agregado, en algunos casos, consideraciones sobre los metrajes construidos, lo cual nos ayuda a esclarecer la importancia relativa de los subsectores de la construcción.
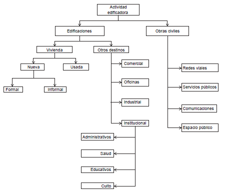
En la Clasificación de Cuentas Nacionales, la industria de la construcción se considera dividida en dos grandes grupos: por una parte, las obras civiles o de infraestructura, y por otra, las edificaciones.{1} Las obras de construcción de infraestructura normalmente corresponden a inversiones públicas que no tienen una finalidad comercial. Asimismo, dentro del grupo de “edificaciones" encontramos algunas que no tienen destino comercial, es el caso típico de los proyectos institucionales relacionados con servicios de salud, educación, administración, hotelería y turismo, algunos de tipo industrial y los de culto religioso.
Los proyectos de carácter comercial se refieren esencialmente a los de vivienda, pero también a los de otros destinos diferentes a vivienda como locales comerciales y de oficinas, parques industriales, etc.
Dentro de la construcción de vivienda conviene diferenciar entre la construcción de tipo formal e informal, dado el gran volumen que esta última representa. Aunque no existe una definición unánime sobre el concepto de informalidad, podemos asociarlo a situaciones de ilegalidad en la tenencia de los predios o en la disponibilidad de los servicios públicos, así como en la ubicación de los predios por fuera de los lineamientos de los planes de ordenamiento territorial (POT) o de la normativa urbana. El Programa Iberoamericano de Ciencia y Tecnología para el Desarrollo (CYTED) ilustra ampliamente el tema en su publicación Hacía un diagnóstico de la vivienda popular en Iberoamérica:
Esta «intormalidad» resulta de las duras condiciones de vida de amplios sectores de la población que se ven obligados a construir su hábitat en torma espontánea, a través de autoconstrucción, solidaridad, ingenio, reciclaje de materiales. Por otro lado, la «tormalización» no es iacilitada por los muy lentos y complejos procesos burocráticos vinculados a la aprobación de planos, al pago de impuestos a la construcción (que son muy altos por lo general) y que ha inducido a asentamientos completos a evitar el paso por las oficinas de control de los municipios. Esto redunda en un crecimiento caótico de amplios sectores de nuestras ciudades, redunda también en que mucha inversión de recursos se realiza sin un resultado práctico acorde, pues las construcciones, muchas veces realizadas con materiales nobles, o de producción industrializada con buenos niveles de control de calidad, son utilizados en obras construidas sin planos, sin criterios elementales de distribución de ambientes y con un resultado constructivo pobre (Sepúlveda, 1999).
Asentamientos informales. Asentamientos que se formaron producto de las llamadas “tomas de tierra", organizadas o no, los cuales, unos más que otros, con el tiempo ven mejoradas ciertas condiciones, como la infraestructura de las viviendas y el acceso a servicios. Pueden o no tener viviendas de tipo tugurio (Mora Steiner, s. f.).
La vivienda informal es, en la mayor parte de los casos, ejecutada por los mismos usuarios sin asesoría profesional y sin cumplir con ningún tipo de permiso de construcción ni de condiciones técnicas de diseno y construcción. Aunque no existen cifras oficiales al respecto, según diversas opiniones se estima que en Colombia este tipo de construcción puede representar entre el 50 y el 70 % del total de construcción de vivienda.
Según datos del Ministerio de Vivienda, Ciudad y Territorio, entre 1993-2005 la oferta de viviendas construidas de manera formal fue de 2.033.566, equivalente al 64,9 % de la oferta total (Ley de Vivienda e Inversión Social, 7 de junio de 2012).
Una alta proporción de la construcción de vivienda se desarrolla por iuera de las normas que rigen la actividad en lo que se denomina urbanización “pirata” o clandestina. Los diierentes cálculos sobre la incidencia de la iniormalidad arrojan ciiras que varían entre el 30% y el 50% del crecimiento de la olerta. En el caso de Bogotá algunos analistas indican que más de la mitad del crecimiento del mercado de vivienda se atiende por medio de la construcción iniormal. Estas viviendas por lo general tienen deficiencias de servicios públicos, vías de acceso, titulación y con trecuencia se ubican en zonas de riesgo (Chiappe de Villa, 1999).
Este trabajo, como ya se ha dicho, se enfoca hacia los proyectos que tienen por objeto producir nuevos bienes inmuebles con destino a la venta, cualquiera que sea su uso (figura 1).
Figura 1. Taxonomía de proyectos en la construcciónz

Fuente: elaboración propia.
Tipos de empresas en la construcción
Un segundo concepto importante se refiere a la definición de los tipos de empresas presentes en el medio, así como de los actores con los cuales interactúan. La industria de la construcción presenta una diversidad de actores más o menos diferenciada. Su correcta identificación es importante para precisar el enfoque de la gestión. A pesar de que existen unos roles característicos, en nuestro medio muchas veces estos se superponen, se traslapan y algunos actores asumen, sea por conveniencia, por estrategia de desarrollo o por ahorro de costos, roles que en esencia no les corresponderían.
En particular, conviene distinguir las empresas constructoras y las empresas promotoras de proyectos. Están por un lado las empresas constructoras o contratistas de construcción, las cuales en esencia se encargan de ejecutar construcciones, es decir, de materializar proyectos previamente disenados. Por otra parte, encontramos las empresas promotoras de proyectos, que asumen el rol de “gestar" proyectos y coordinar su realización de comienzo a fin. Para realizar un proyecto, la empresa promotora debe reunir en tomo a sí los proveedores de los diversos servicios requeridos, esto es, consultores como arquitectos diseñadores, especialistas estructurales, eléctricos, hidrosanitarios, etc., a fin de elaborar los estudios y proyectos necesarios para la construcción. De igual manera, debe recurrir a un constructor que se encargue de la ejecución material del proyecto. Requiere buscar recursos de financiación, necesita un lote de terreno sobre el cual erigir el proyecto y debe encargarse de su comercialización. Así pues, el promotor es quien, buscando el desarrollo de su proyecto, genera oportunidad de trabajo para los demás participantes en tanto que estos se limitan a desarrollar la labor en la cual están especializados. Ahora bien, cada quien, desde su óptica, se referirá al proyecto, queriendo indicar la tarea particular que realiza dentro de él. Así por ejemplo, el arquitecto disenador entenderá por proyecto el arquitectónico, el ingeniero calculista se referirá al proyecto estructural, el constructor querrá con este término indicar la obra y así sucesivamente.
Como se indicó, en este trabajo el término proyecto se reservará para la tarea llevada a cabo por la empresa promotora y se referirá al “conjunto de actividades requeridas para generar nuevos bienes inmuebles". Los proyectos en este sentido entendidos se denominan proyectos inmobiliarios y son los que conforman el objeto de estudio del presente documento, en tanto que las actividades de la empresa constructora se entenderán como proyectos de construcción.
Esta distinción conceptual es importante, pues los problemas de gestión que deben enfrentarse son fundamentalmente diferentes para cada tipo de empresa. Las temáticas derivadas: gestión de costos, gestión del mercadeo, gestión de la producción, de los recursos humanos, de la financiación, etc., son totalmente diferentes en cada caso.
En nuestro medio se origina cierta confusión conceptual debido a que con frecuencia una empresa constructora adquiere el rol de promotora y viceversa. En efecto, un constructor, para aprovechar una oportunidad, puede terminar gestionando enteramente un proyecto; a su turno, un promotor en búsqueda de ahorros en costos decide acometer directamente la construcción, y en ese momento adquiere el rol de constructor. La falta de claridad de las empresas acerca de su propia identidad repercute en problemas que comienzan por el diseno de los sistemas de información contable, afectan la toma de decisiones y contaminan todos los niveles de la organización.
Los otros actores
A continuación se presenta una clasificación de los actores presentes en el medio nacional, elaborada por los profesores Gonzalo Duque Escobar, Paulo Martínez Ibarra, Julio E Salamanca Pinzón y Ricardo Tolosa Correa, del Programa Curricular de Construcción de la Universidad Nacional de Colombia, Sede Manizales, en el documento “’.{2}